Ir para o conteúdo
Progepe
Menu
Início
DOCUMENTOS
Institucional
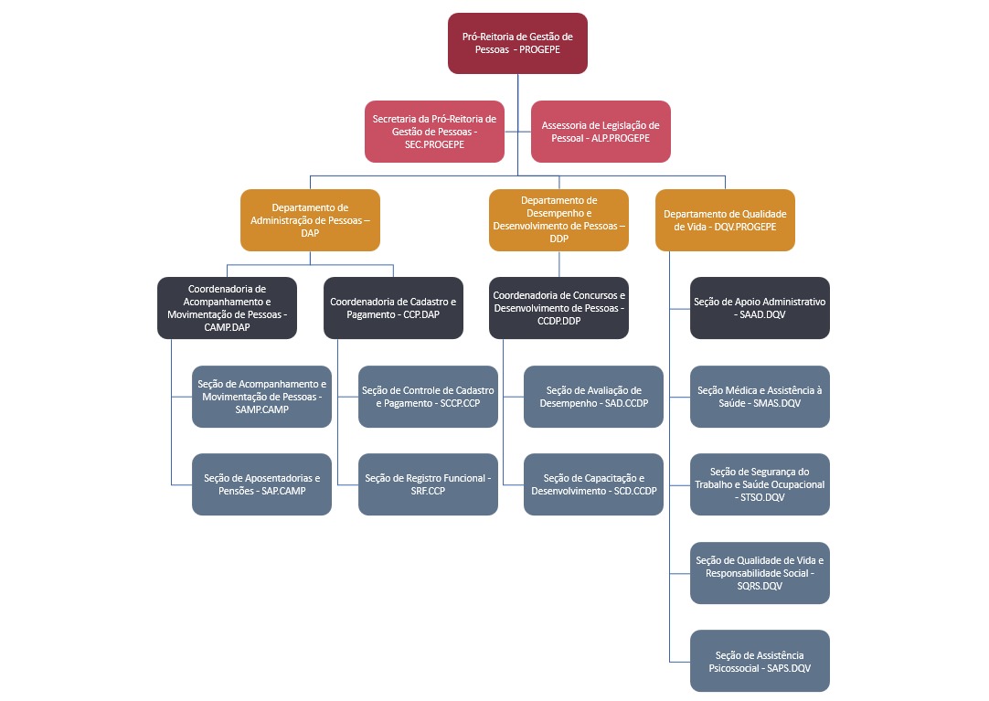
Estrutura – Institucional
Equipe – Institucional
Missão, Visão e Valores
Regimento Interno e PDU
ALP
Estrutura – ALP
Equipe – ALP
SAP
Estrutura – SAP
Equipe – SAP
DDP
Estrutura – DDP
Equipe – DDP
Editais internos – DDP
Ações e Capacitações – DDP
DPSP
Estrutura – DPSP
Equipe – DPSP
DQV
Estrutura – DQV
Equipe – DQV
PGD
Perguntas Frequentes
Abrir Chamado
Como abrir um chamado?
Abra Chamado
Rolar para cima